65 Why is there a loss of quality when exporting in PNG, JPG, or PDF? - yEd Q&A
Welcome to yEd Q&A!
Here you can ask questions and receive answers from other members of the community and yEd developers. And you can tell us your most wanted feature requests.

Categories

Why is there a loss of quality when exporting in PNG, JPG, or PDF?

0 votes
Hello,

I'm trying to export my graph to insert intp a MS Word document.

I tried exporting in JPEG, PNG, and PDF (that one to make a screen afterwards), but each time, the quality is very poor, evrything seems a bit blurred. And the scale factor is always 1.0 !!!

 

When I print directly from Yed, the quality is perfect, no blur or anything, but as soon as I export the graph in another fomat, the quality is poor. Meaning I can't insert it in my Word document

What can I do to get the same quality when exporting as when printing directly?

 

Thanks a lot
in Help by

Well, export quality does depend on your diagram. If you upload your diagram here (please only do so if there is no sensitive data in your diagram), I will take a look and will try to tell you what elements adversely affect export quality.

1 Answer

0 votes

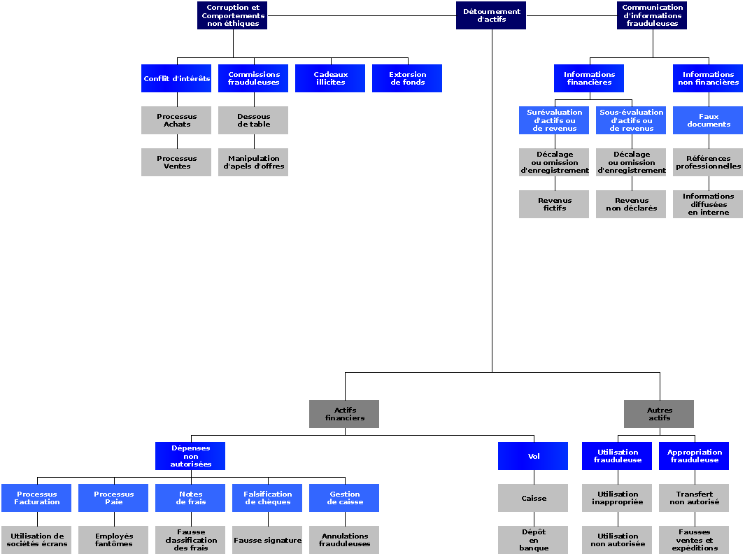
My graph:

Nothing sensitive in it, don't worry about that.

by

Thank you very much for the additional information.

I suggest cleaning up your diagram slightly:
1. Remove the unnecessary group node.
2. Enlarge your nodes to encompass their text completely. (This might be already the case for you and only affect me because I am on a different operating system.)
3. Replace the flowchart nodes with simple rectangles.
Applying the above suggestions to your diagram yields this result.

When exporting the cleaned up graph to PNG with default settings except "Clipping"->"Margin" set to "2" and "Image"->"Anti-aliasing" turned off, I got this result.

When exporting your graph to PDF with default settings except "Clipping"->"Margin" set to "2", I got this result.

Both export results look fine to me in the sense that  they are as close to the yEd depiction of your diagram as can be expected.

Thanks for your help. It worked perfectly!
Legal Disclosure | Privacy Policy
...