65 Missing nodes in successor window - yEd Q&A
Welcome to yEd Q&A!
Here you can ask questions and receive answers from other members of the community and yEd developers. And you can tell us your most wanted feature requests.

Categories

Missing nodes in successor window

+2 votes

Hi yED-Team,

 

at first I would like to say, that I did use the seach function on this topic before and I read about the 50 nodes limitations (http://yed.yworks.com/support/qa/1670/predecessors-window + http://yed.yworks.com/support/qa/298/context-view-limitations-for-high-edge-density-nodes) and the info about the shortest path ( http://yed.yworks.com/support/qa/2816/missing-edges-in-predecessor-window?show=2817#a2817 ).

 

Both cases are not applying to my graph.

I have a graph with about 180 nodes and 270 edges (imported from Excel). In the main window I have a node (lets call it node C) that has more than one predecessor and more than one successor. I select a predecessor from node C with is several layers above and open the successor window. In the successor window I can see several edges and nodes and even one edge that leads to my node C. But node C is shown as the last node in this line and this is very irritating since I do know (and also do see in the main window) that this node also has successors. In my successor windows are less than 50 nodes and 100 edges, so I can't figure out why this behaviour occurs.

Thank you in advance

cenit

in Help by (220 points)

Well, it could be that the successor calculation is incorrect. Hard to tell with the information at hand. Could you please upload the GrahpML file for your diagram and/or screenshots of the main editor window and the successor window (see How to upload files to yEd Q&A? for details)? Please make sure that there is no sensitive data in the GraphML file or the screenshots before uploading.

2 Answers

+1 vote

Hello Thomas,

thank you for your response! I have made some screenshots to find out, if this issue is a regular bevahiour of yED or somekind of an unexpected behaviour.

Let's go:

Screenshot 1 shows the main window from a high level perspective. Just as an overview.

Screenshot 1: main window overview

 

Screenshot 2 displays my node C which is called "staging.ST_Auftragsview" (the blue one). As you can see, there are four in-going edges and two out-going edges.

Screenshot 2: main window node detail

 

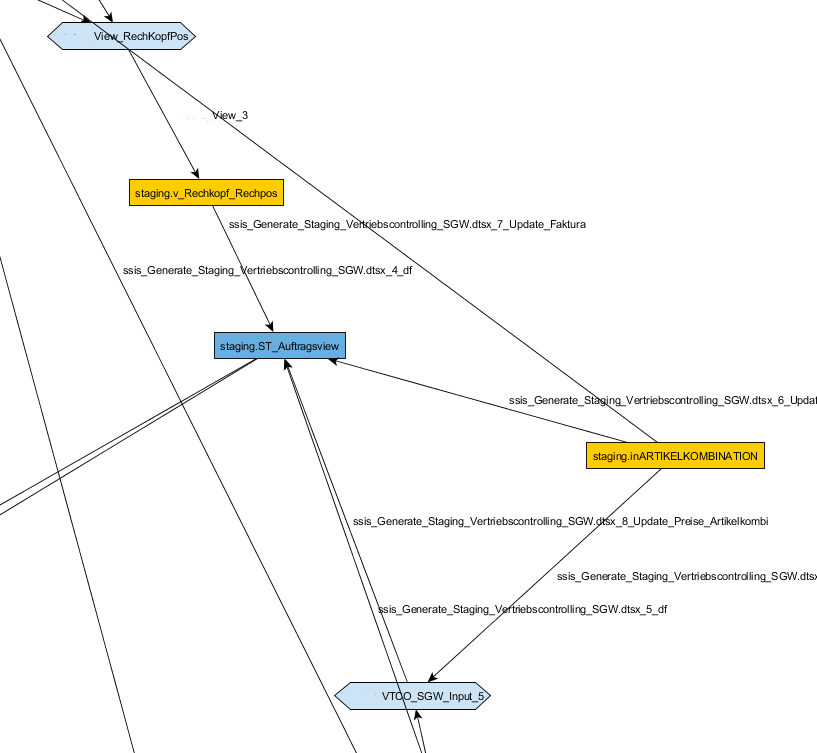
Screenshot 3 illustrates the overview of the successor window which irritates me. Just to give an impression of the amount of objects in the successor window (38 nodes). The red rectangle borders the problematic part of the screenshot. The graph in the successor window ends at the blue node, although screenshot 2 shows that there are successor in the main graph!

Screenshot 3: successor window overview

 

Screenshot 4 details the overview from screenshot 3. You can see, that the yellow node "staging.v_Rechkopf_Rechpos" leads to the blue node "staging.ST_Auftragsview" and ends there. I would have expected, that another two edges would lead from "staging.ST_Auftragsview" to some other nodes as shown in screenshot 2.

Screenshot 4: successor window node detail

 

So, I don't know why this happens. The nodes seem to be correct since I see what I expect to see in the main window, but not in the successor window.

 

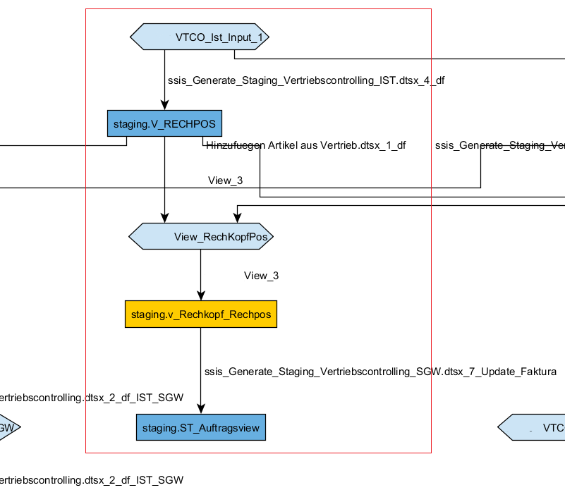
Screenshot 5 displays a diffrent successor window which starts from the yellow node "staging.v_Rechkopf_Rechpos". This time I get what I expected. The yellow node leads to the blue node and this one leads to two other nodes.

This is why I am confused. Why does it work in the second case, but not in the first one.

Screenshot 5: another successor window

 

Kind regards,

cenit

 

 

 

 

by (220 points)

Thank you very much for all the effort you have put into creating screenshots.

Unfortunately, your diagram is quite complex and from the screenshots it is not possible to determine whether this is expected behavior or if it is indeed an erroneous calculation of successors.

More specifically, your Screenshot 3: successor window overview shows two blue rectangles on level 2 and three light blue hexagons on level 3. If one of those blue rectangles is "staging.Vertriebscontrolling" and one of those light blue hexagons is "VTCO_SGW_Input_6" then the displayed successors diagram is indeed the expected result. (The reason being that in this case the connection from "staging.ST_Auftragsview" to "staging.Vertriebscontrolling" does not belong to the shortest path from "VTCO_Ist_Input_1" to "staging.Vertriebscontrolling".)

If "staging.Vertriebscontrolling" and "VTCO_SGW_Input_6" do not belong to the level 2 and level 3 nodes, then the displayed successors diagram might be wrong indeed. However, to be sure I really would need a corresponding GraphML file for investigation. (If you are concerned about your data, use CTRL+A to select all nodes, shift-click "VTCO_Ist_Input_1", "staging.ST_Auftragsview", "staging.Vertriebscontrolling", and "VTCO_SGW_Input_6" to exclude them from the selection, and remove the text from all the selected nodes using the properties view in yEd's lower right corner.)

A successors view displays edges that belong to shortest paths from the selected nodes to the non-selected nodes. E.g. open this much more simple diagram in yEd, then select node "1". The successors view will *not* display an edge from "3" to "4". This is correct, because there is an edge from "1" to "4". However, when you select "2" instead of "1", the edge from "3" to "4" is displayed in the successors view because there is no shortcut from "2" to "4".

According to your reply I investigated the graph more in detail and I figured out that there are shorter connections to the nodes that follow after "staging.ST_Auftragsview". So this would explain why there is no following edge shown. So in the future I have to be very careful with the analysis of the predecessor and the successor window since they do not show everything I was expecting. In the end it is okay, since the behaviour is explainable and predictable.


Thank you very much for your effort!
cenit
Thanks you Mr Behr for your detailed explanation.

The successor edges selection method  (which I guess applies for the predecessor edges as well) is important to know, as it causes great confusion. In one view I got successor edges but not in another view, because the algorithm has found the very successors on a shorter path already.

In our case it would be helpful if Yed would permit to choose between shortest(status quo) and longest path (which we initially thought how it will work).
I agree that the selection method is not intuitive. I would appreciate if by default all paths are displayed.
0 votes
Nice share
by (150 points)
Legal Disclosure | Privacy Policy
...